본문 바로가기주요메뉴 바로가기

주메뉴

IBS Conferences

 

머리에 빛을 비춰 신경세포 재생과 공간기억 향상 게시판 상세보기
제목 머리에 빛을 비춰 신경세포 재생과 공간기억 향상
보도일 2020-04-23 03:00 조회 4767
연구단명 인지 및 사회성 연구단
보도자료 hwp 파일명 : 200422_[IBS]_머리에 빛을 비춰 신경세포 재생과 공간기억 향상(인지 및 사회성  Sci Adv.).hwp 200422_[IBS]_머리에 빛을 비춰 신경세포 재생과 공간기억 향상(인지 및 사회성 Sci Adv.).hwp
첨부 zip 파일명 : 200422_[IBS]_그림 및 사진.zip 200422_[IBS]_그림 및 사진.zip

머리에 빛을 비춰 신경세포 재생과 공간기억 향상

- 빛만으로 신경세포 내 단백질의 활성과 신호전달경로를 쉽게 조절할 수 있는 옵토파스 기술 개발 -

뇌질환 상태에서 신경재생으로 일시적인 기억향상이 일어나는 기전이 밝혀졌다. 기초과학연구원(IBS, 원장 노도영) 인지 및 사회성 연구단 사회성 뇌과학 그룹 허원도 초빙연구위원(KAIST 생명과학과 교수) 연구팀은 머리에 빛을 비춰 뇌신경세포 내 Fas 수용체의 활성을 조절함으로써 신경재생과 공간기억 능력이 향상됨을 보였다.

Fas 수용체는 허혈성 뇌질환, 염증성 뇌질환, 퇴행성 신경질환 등 다양한 대뇌질환상태에서 발현이 유도되는 단백질이다. 일반적으로는 세포를 죽음에 이르게 하지만, 신경계의 다양한 세포들에서는 세포증식 관련 신호전달 경로를 활성화시켜 세포를 재생시킨다. 특히, 뇌질환에 걸린 경우 대뇌 해마의 신경재생에 Fas 수용체가 관련되어 있다는 사실이 알려져 왔으나, 연구방법의 한계로 세부적인 기전에 대해서는 아직 자세히 알려진 바가 없다. 또한, 질환이 있는 뇌에서 해마가 관장하는 공간기억이 Fas 단백질에 의해 어떻게 영향받는지에 대해서도 논란이 되어 왔다.

연구팀은 광수용체 단백질의 유전자에 Fas 수용체 단백질의 유전자를 결합시킴으로써 청색광을 쬐어주면 Fas 단백질의 활성이 유도되는 옵토파스(OptoFAS) 기술을 개발했다. 살아있는 생쥐 대뇌에 다양한 시간동안 빛을 쬐어주면서 시공간적으로 Fas 단백질의 활성을 조절함으로써 대뇌 해마에서 여러 신호전달 경로들이 순차적으로 활성화되고, 그 결과로 신경재생과 공간기억 능력이 향상된다는 것을 확인했다.

옵토파스 기술은 빛을 이용하여 세포의 기능을 조절하는 광유전학(Optogenetics)1) 기술이다. 배양시킨 세포나 살아있는 생쥐 머리에 청색광을 쬐어주면 광수용체 단백질2) 여러 개가 결합되며, 이 단백질 복합체가 하위 신호전달경로들을 활성화시킨다. 생체 내에 광섬유를 삽입하여 원하는 시간에 빛을 뇌 조직 내로 전달하는 방식으로 선택적으로 단백질을 활성화시킬 수 있다.

연구팀은 빛을 이용해 대뇌 해마의 치아이랑에 존재하는 미성숙신경세포에서 옵토파스를 활성화시키고, 빛을 쬐어주는 시간차이에 따라 미성숙신경세포와 신경줄기세포에서 각각 서로 다른 하위 신호전달경로가 활성화됨을 관찰했다. 또한 이 현상에 특정 뇌유래 신경성장인자가 관여함을 밝혀내었다. 반복적으로 충분한 시간동안 빛을 쬐어주면 해마 치아이랑의 신경줄기세포가 증식하는 성체 신경재생이 관찰되었으며, 실험 대상 생쥐에서는 일시적으로 공간기억 능력이 향상됨을 밝혔다.

옵토파스 기술을 이용하면 약물을 처리하거나 유전자를 변형한 생쥐를 사용하였을 때 발생하는 여러 부작용이 없고, 생리현상에 지장을 주지 않으면서 빛 자극만으로 뇌신경세포에서 Fas 단백질의 활성을 실시간으로 조절할 수 있다. 질환이 있는 뇌에서 Fas 단백질이 활성화되어 질병에 맞서 대뇌의 기능을 보호하는 여러 가지 역할을 한다는 사실을 생각해볼 때, 향후 세포 수준은 물론 개체 수준까지 뇌질환 상태에서의 신경행동적인 변화를 규명하는 연구에 활용될 것으로 기대된다.

허원도 교수는“옵토파스 기술을 이용하면 빛만으로 살아있는 개체의 신경세포 내에서 단백질의 활성과 신호전달경로를 쉽게 조절할 수 있다”며 “이 기술이 뇌인지 과학 연구를 비롯해 향후 대뇌질환 치료제 개발 등에 다양하게 적용되기를 바란다”고 말했다.

이번 연구결과는 국제 학술지 사이언스 어드밴시즈(Science Advances, IF 12.80)에 4월 23일 오전 3시(한국시간) 온라인 게재되었다.

그림설명


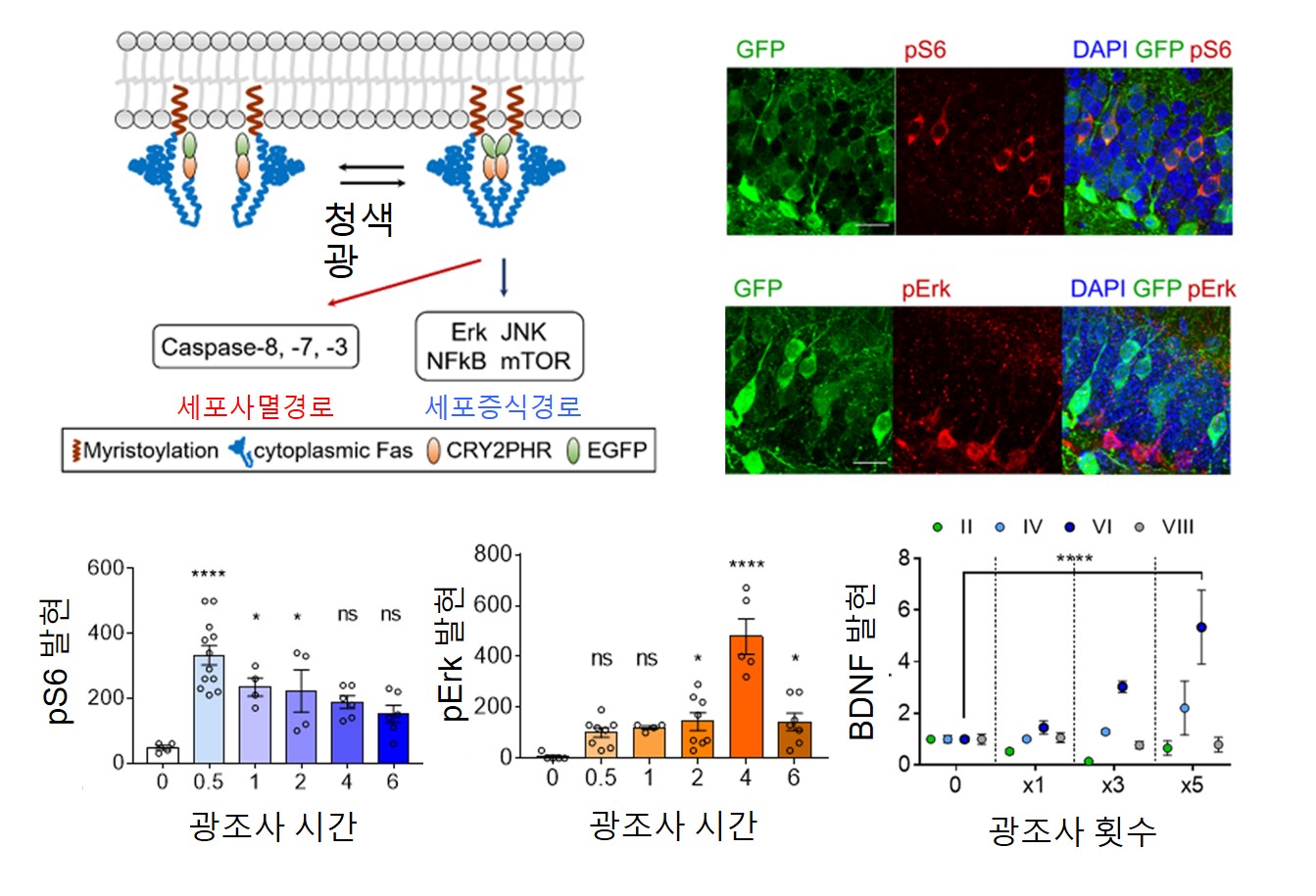
그림 1. 옵토파스(OptoFas) 기술과 생쥐 대뇌에서 하위 신호전달경로 활성
▲ 그림 1. 옵토파스(OptoFas) 기술과 생쥐 대뇌에서 하위 신호전달경로 활성옵토파스(OptoFas) 기술은 머리에 청색 빛을 비추어 뇌신경세포 내 Fas 수용체 단백질의 활성을 유도할 수 있는 기술이다. 다양한 빛 조건에서 옵토파스(OptoFas)를 활성화시키면 Fas 수용체 단백질에 의해 유도되는 세포사멸경로와 세포증식경로에 해당하는 각각의 하위 신호전달인자들(Caspase-8,-7,-3/Erk, JNK, NFkB, mTOR 등)이 다양한 패턴으로 활성화됨을 확인할 수 있다. 또한 빛을 쬐어주는 시간이 30분 정도의 단시간일 경우, mTOR의 하위 신호전달물질인 pS6이 즉시 나타남을 볼 수 있고 4시간 정도의 장시간일 경우, pErk가 활성화됨을 보여준다. 광조사 횟수에 따라 특정 뇌유래 성장인자(Brain Derived Neurotropic Factor, BDNF)가 많이 분비됨을 실험으로 확인하였다(아래오른쪽).

그림 2. 옵토파스(OptoFas) 기술과 성체 신경재생 및 공간기억 능력 증가와의 관계
▲ 그림 2. 옵토파스(OptoFas) 기술과 성체 신경재생 및 공간기억 능력 증가와의 관계생쥐 머리에 청색 빛을 비춰주면 신경세포 내의 Fas 수용체 단백질의 활성화가 유도되고, 이는 신경줄기세포의 증식으로 이어진다. 또한, 반복적으로 청색 빛을 쬐어준 쥐들은 짧은 시간 동안 공간기억 능력이 증가하는 양상이 관찰된다. 반면 Fas 수용체 단백질 대신 녹색형광단백질만을 주입한 생쥐 머리에 청색 빛을 쬐어주었을 때는 기억능력 향상이 관찰되지 않았다.

그림 3. Fas 수용체 활성화에 따른 신호전달과 조직 및 개체 수준에서의 효과
▲ 그림 3. Fas 수용체 활성화에 따른 신호전달과 조직 및 개체 수준에서의 효과옵토파스(optoFAS) 기술을 이용하여 일시적으로 미성숙신경세포에서 Fas 수용체 단백질을 활성화시켰을 때와 지속적으로 활성화시켰을 때 서로 다른 패턴의 하위 신호전달경로 활성이 나타남을 관찰하였다(왼쪽). 그리고 광유전학적 방법을 통한 이 신호전달 네트워크의 반복적 활성이 신경줄기세포 증식을 통한 성체 신경재생과 공간기억력의 향상을 유도한다는 것을 보여주었다(오른쪽).

1) 광유전학(Optogenetics) : 빛으로 세포의 여러 기능을 조절하는 최신 연구 분야. 유전자 조작이 수반되나 약물투여나 외과적 시술에 비해 비(非)침습적이라는 장점 때문에 주목받는다.

2) 광수용체 단백질(photoreceptor) : 광합성 등을 수행하기 위해 식물이나 조류가 갖고 있는 단백질로, 빛에 반응해 구조나 활성이 변하는 것이 특징이다. 본 연구에서는 청색광에 반응해 복합체를 형성한다고 알려진 애기장대(Arabidopsis thaliana)에 있는 크립토크롬2(Cryptochrome2, CRY2) 단백질을 사용하였다. CRY2 단백질은 청색광을 받으면 여러 개가 결합되어 복합체를 형성한다.

  • [아시아경제] '뇌 세포에 빛 비추면 기억력 상승' 원리 규명
  • [EMD] 머리에 빛을 비춰 신경세포 재생과 공간기억 향상
  • [뉴스웍스] 질환에 걸린 뇌에 빛을 비춰 신경세포 재상과 공간기억 향상
  • [뉴스핌] '빛으로 신경세포 재생+공간기억 향상'...IBS, 광유전학 신기술 개발
  • [헤럴드경제] ‘빛’ 활용해 신경세포·기억 되살린다…대뇌질환 치료제 개발 단초
  • [조선일보] 머리에 빛 비춰 신경세포 살리고 공간기억력 향상
  • [CCTV뉴스] ‘머리에 빛 비춰 공간기억 향상’…KAIST, 옵토파스 기술로 세포기능 조절
  • [메디컬투데이] 머리에 빛 비춰 신경세포 재생과 공간기억 향상
  • [리서치페이퍼] 머리에 빛을 비춰 신경세포 재생과 공간기억 향상
  • [파이낸셜뉴스] 뇌 세포에 빛 비추니 기억력 상승
  • 만족도조사

    이 페이지에서 제공하는 정보에 대하여 만족하십니까?