본문 바로가기주요메뉴 바로가기

주메뉴

IBS Conferences

 

항산화 세리아 나노입자로 파킨슨 병 치료한다 게시판 상세보기
제목 항산화 세리아 나노입자로 파킨슨 병 치료한다
보도일 2018-07-29 12:00 조회 6711
보도자료 hwp 파일명 : 180727_[IBS 보도자료] 항산화 세리아 나노입자로 파킨슨 병 치료한다(나노입자 연구단, 안게반테케미).hwp 180727_[IBS 보도자료] 항산화 세리아 나노입자로 파킨슨 병 치료한다(나노입자 연구단, 안게반테케미).hwp
첨부 zip 파일명 : 그림 및 사진자료.zip 그림 및 사진자료.zip

항산화 세리아 나노입자로 파킨슨 병 치료한다

- 세포 안팎으로 활성산소 제거하는 세리아 나노입자 3종 시스템 개발 -

기초과학연구원(IBS, 원장 김두철) 나노입자 연구단 현택환 연구단장(서울대학교 화학생물공학부 교수) 연구팀은 세포의 안팎으로 존재하는 활성산소를 영역별로 제거하는 세리아(산화세륨, CeO2) 나노입자1) 시스템을 개발하고, 이를 파킨슨 질병 모델 생쥐에 적용해 치료 효과를 확인하는 데 성공했다. 이 세리아 나노입자 시스템은 활성산소로 생기는 질병들의 치료법 개발에 광범위하게 활용될 것으로 기대된다.

활성산소2)는 세포의 생존에 필수적인 요소로, 면역과 신호 전달에 중요하다. 그러나 활성산소의 농도가 지나치게 높아지면 이들은 우리 몸에 필요한 생체 분자들을 무차별적으로 공격한다. 우리 몸에 필요한 생체 분자들의 전자를 빼앗아 산화를 시키는데, 이러한 산화 스트레스는 세포를 늙게 하고 죽음에 이르게 한다.

활성산소로 인한 산화 스트레스는 신경 퇴행성 질환인 파킨슨병3)의 주요 원인 중 하나로 알려져 있다. 세포의 미토콘드리아 혹은 세포질 영역에 존재하는 활성산소로 인한 산화 스트레스뿐만 아니라 신경 염증으로 인해 세포 바깥 영역에 생기는 활성산소도 파킨슨 발병에 관여한다. 이렇듯 발생 과정이 매우 복잡한 파킨슨 질병이므로 활성산소가 발생하는 위치에 따른 영향을 규명하고 치료제를 개발하는 방법이 타당하나, 기존에는 선택적인 활성산소 제거 기술이 전무했다.

이에 따라 IBS 나노입자 연구단 연구팀은 미토콘드리아, 세포질, 세포 밖 이렇게 3가지 영역에서의 활성산소를 구분하고, 이들을 각각 제거할 수 있는 세리아 나노입자 구조를 3가지 영역 맞춤형으로 만드는 데 성공했다. 세리아 나노입자는 입자 표면의 세륨 3가 이온(Ce3+)과 산소가 결핍된 부분이 신체에 치명적인 활성산소 제거에 결정적인 역할을 하는데, 본 연구진은 2012년부터 세리아 나노입자를 의료 분야에 적용해 지속적으로 연구해왔다.

연구진은 세리아 나노입자의 크기와 입자 표면의 전하 성질을 각각 다르게 하여 3가지 종류의 나노입자 체계를 완성했다. 크기가 작고(11nm) 표면이 음전하를 띠는 세포질의 활성산소를 제거하는 세포질 표적 나노입자, 크기가 좀 더 크지만(22nm) 표면이 양전하를 뗘 미토콘드리아로 이동할 수 있는 미토콘드리아 표적 입자, 크기가 매우 커(400nm) 세포 내로 이동하지 못하고 세포 밖 활성산소를 제거하는 클러스터 형태의 나노입자가 그 구성이다.

세리아 나노입자 시스템의 활성산소 제거 효과를 확인하기 위해 파킨슨 병 모델 생쥐의 뇌(선조체4))에 3가지 종류의 세리아 나노입자를 각각 주입해 치료 효과를 관찰했다. 파킨슨병은 도파민이라는 신경전달물질을 분비하는 신경 세포의 소실로 발생하기 때문에, 치료 효과는 도파민 전구체를 만드는 효소인 티로신하이드록시아제(Tyrosine Hydroxylase; TH)가 선조체에 얼마나 존재하는지에 따라 달렸다.

세리아 나노입자 주입 결과, 세포질 및 미토콘드리아 표적 세리아 나노입자를 처리한 실험군 생쥐에서는 TH의 양이 유지된 반면, 세포 밖 표적 클러스터 입자를 주입한 생쥐 그룹은 TH의 양이 유지되지 못했다. 뇌 염증 관련 세포의 변화도 관찰하였는데, 3가지 세리아 나노입자 처리 그룹 모두 뇌 염증이 줄어들었다. 즉, 3종의 세리아 나노입자 중 세포질 및 미토콘드리아 표적 세리아 나노입자들이 뇌염증과 산화 스트레스를 줄임으로써 도파민을 분비하는 신경 세포를 보호, 파킨슨병을 치료할 수 있음이 증명된 것이다.

현택환 IBS 나노입자 연구단 연구단장은 "이번 결과는 활성산소를 세포 내, 외 및 미토콘드리아에서 선택적으로 제거 하는 기술을 최초로 개발 했을 뿐 아니라 이들의 파킨슨 치료 효과와 발병 원인 규명과 나노입자의 새로운 의학적 적용을 보여준 사례"라고 밝혔다.

본 연구결과는 독창성을 인정받아 투고한지 최단 기간인 2주 만에 '상위 10% 내 Hot paper'로 게재가 승인됐다. 이번 결과는 독일 응용화학회지(Angewandte Chemie International Edition, IF 12.102) 온라인 판에 독일시간으로 지난 6월 22일 게재됐다.

그림설명


▲ [그림 1] 세포 내, 외 및 미토콘드리아 표적 세리아 나노입자a), b), c)는 각각 세포 내(세포질) 표적 세리아 나노입자, 미토콘드리아 표적 세리아 나노입자, 세포 밖 표적 세리아 나노입자의 구조를 나타낸 그림이다. d)에서와 같이, 세리아 나노입자는 입자 표면에서 Ce3+와 Ce4+산화 상태를 오가면서 재생 가능한 항산화 기능을 한다. e)는 세리아 입자 표면과 입자 크기에 따른 선택적 항산화 기능을 설명하는 그림이다. f)와 같이 연구진이 개발한 세리아 나노입자 시스템은 세포질, 미토콘드리아, 세포 밖 이렇게 3가지 영역에 존재하는 활성산소를 선택적으로 제거할 수 있다.


▲ [그림 2] 세리아 나노입자 시스템의 전자 현미경 사진과 공초점 현미경 사진a), b), c)는 3종류의 세리아 나노입자를 전자 현미경으로 관찰한 사진이다. d)의 사진에서 나노입자는 녹색 형광으로, 미토콘드리아는 빨간색으로 염색돼 있다. 첫 번째 행은 여러 개의 세포가 뭉쳐있는 모습인데, 세포질 표적 세리아 나노입자의 녹색 형광이 세포 전체에서 분포 하고 있어서 세포 내에서 존재함을 알 수 있다. 그러나 빨간색의 미토콘드리아 영역과 세리아 나노입자의 분포가 겹치지 않기 때문에 미토콘드리아로는 나노입자가 진입하지 않음을 알 수 있다. 두 번째 행에서는 미토콘드리아 표적 나노입자(TPP-세리아 나노입자)의 녹색 형광과 미토콘드리아의 빨간 색 형광 영역이 일치하고 있다. 미토콘드리아 표적 세리아 나노입자가 미토콘드리아에 제대로 적용됨이 입증된 것이다. 세 번째 행에서는 나노입자의 녹색 형광이 세포 밖에 존재한다. 따라서 클러스터 형태의 세리아 나노입자가 세포 밖에 존재함을 알 수 있다.


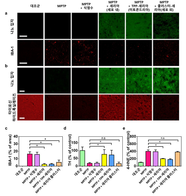
▲ [그림 3] 파킨슨 병 모델(MPTP) 생쥐의 선조체 공초점 현미경 사진그림 (a)의 첫 번째 행에서 대조군과 MPTP, MPTP + 식염수 그룹에서 녹색의 나노입자는 주입하지 않았으므로 보이지 않고, 세포질 표적 세리아, 미토콘드리아 표적 TPP-세리아, 세포 밖 영역 표적 클러스터 세리아를 주입한 그룹에서는 주입한 나노입자가 녹색 형광을 띠는 것을 볼 수 있다. 두 번째 행에서는 뇌염증을 측정하는 척도인 별 아교 세포 (astocytes)의 IBA-1 발현량을 측정한 결과 대조군과 MPTP, MPTP + 식염수 그룹에서는 빨간색의 IBA-1이 많이 존재한다. 세리아, TPP-세리아, 클러스터 세리아 그룹에서는 별 아교 세포의 양이 현저하게 줄어들었다. 따라서 세 그룹 모두에서 뇌염증이 감소했음을 알 수 있다. 그림 (b)의 첫 번째 행에서도 역시 대조군과 MPTP, MPTP + 식염수 그룹에서 녹색의 나노입자는 주입하지 않았으므로 보이지 않고, 세리아, TPP-세리아, 클러스터 세리아를 주입한 그룹에서는 주입한 녹색의 형광이 보인다. 두 번 째 행에서는 도파민을 분비하는 신경 세포의 타이로신 하이드록실레이즈의 양을 측정해 본 결과를 확인할 수 있다. 타이로신 하이드록레이즈는 그 양으로 도파민을 분비하는 신경 세포의 퇴화 정도를 측정할 수 있다. 효소가 많으면 정상 세포이고 효소가 적으면 기능이 퇴화된 세포이다. 대조군에서는 타이로신 하이드록실레이즈가 많이 측정되어 정상임을 알 수 있다. MPTP, MPTP + 식염수 그룹에서는 빨간색의 타이로신 하이드록실레이즈가 현저하게 줄어들어 도파민을 발현하는 신경 세포의 퇴화가 보이는 파킨슨 질병이 유도되었음을 알 수 있다. MPTP로 파킨슨 병을 생쥐에서 유도한 후, 세리아, TPP-세리아를 처리한 그룹에서는 빨간 색의 타이로신 하이드록실레이즈의 양이 통계적으로 유의미하게 치료 효과를 보일 정도로 발현되어 있고, 세리아 클러스트 그룹에서는 치료 효과가 없었다. 즉, 세포 내 와 미토콘드리아 표적 세리아 나노입자들이 뇌염증과 산화 스트레스를 줄임으로써 도파민을 분비하는 뉴런을 보호해서 치매 치료효과를 보인 것이라고 볼 수 있다.


▲ [그림 4] 파킨슨 질병 생쥐와 대조군 생쥐의 뇌에서 타이로신 하이드록실레이즈 발현량그림 (a)는 타이로신 하이드록실레이즈의 양을 뇌 전체에서 촬영한 사진이다. 위는 광학현미경, 아래는 공초점 현미경으로 촬영했다. 뇌의 선조체에서 대조군은 갈색과 붉은 색의 타이로신 하이드록실레이즈가 정상적인 양으로 발현된 것을 알 수 있다. MPTP, MPTP + 식염수 그룹은 타이로신 하이드록실레이즈 양이 비정상으로 줄어있다. 세리아와 TPP-세리아를 처리 한 그룹에서는 (b)에서 왼쪽 부근에 나노입자의 형광이 보이고 그 부근에서 타이로신 하이드록실레이즈의 양이 통계적으로 유의미한 치료 효과를 보이는 범위까지 측정된 반면, 주입하지 않은 부분에서는 현저히 줄어들어 있다. 세리아 클러스터(세포 밖)를 측정한 그룹은 타이로신 하이드록실레이즈가 비정상으로 줄어있어, 치매 치료 효과를 보이지 않은 것으로 확인됐다.

1) 세리아 나노입자: 산화세륨 나노입자로, 입자 표면의 세륨 3가 이온(Ce3+)과 산소가 결핍된 부분이 신체에 치명적인 활성산소 제거에 결정적 역할을 한다. 세리아 나노입자는 입자 표면에서 Ce3+와 Ce4+산화 상태를 오가면서 재생 가능한 항산화 기능을 한다.

2) 활성산소: 활성산소는 세포에 손상을 입히는 모든 종류의 변형된 산소를 말한다. 과산화수소(H₂0₂), 초과산화 이온(O2-), 수산화라디칼(·OH)이 대표적인 활성산소들이다.

3) 파킨슨 병: 뇌의 흑질에서 도파민을 분비하는 뉴런이 갑자기 퇴화하고 사멸하면서 발생하는 치매 질환이다. 이 과정에서 신경 퇴행성 질환의 공통 발병 원인인 산화 스트레스가 연관돼 있다.

4) 선조체: 미상핵(꼬리핵)과 피각(조가비핵)을 함께 일컫는 말로, 뇌의 기저핵 부위에서 주로 정보를 받아들이는 영역.

  • [메디컬투데이] 국내 연구진, 활성산소 영역별 제거 세리아 나노입자 시스템 개발
  • [헬로디디] 항산화 나노입자로 파킨슨 병 치료한다
  • [ZDNet Korea] IBS, 노화 초래 활성산소 제거 시스템 개발
  • [대전일보] 나노입자로 파킨스병 치료 새길
  • [뉴스핌] 파킨슨병 원인 활성산소 '콕 집어' 제거 나노입자 첫 개발
  • [연합뉴스] 뇌 질환에 '세리아 나노입자' 한 줄기 빛 될까
  • [전자신문] IBS, 항산화 나노입자로 '파킨슨 병' 치료한다
  • [디지털타임스] 항산화 기능 지닌 ‘나노입자’로 파킨슨병 치료길 열어
  • [뉴스웍스] 항산화 세리아로 나노입자로 파킨슨 병 치료한다
  • [서울신문] 항산화 나노입자로 파킨슨병 치료한다
  • [금강일보] 파킨슨 병 치료길 열렸다
  • [YTN사이언스] 활성산소 잡는 ‘세리아 나노 입자’ 개발
  • 만족도조사

    이 페이지에서 제공하는 정보에 대하여 만족하십니까?