본문 바로가기주요메뉴 바로가기

주메뉴

IBS Conferences

 

빛으로 면역 반응 조절하다 게시판 상세보기
제목 빛으로 면역 반응 조절하다
보도일 2019-10-15 12:00 조회 3939
연구단명 인지 및 사회성 연구단
보도자료 hwp 파일명 : 191016_[IBS]_빛으로 면역 반응 조절하다(인지 및 사회성  Nature Methods).hwp 191016_[IBS]_빛으로 면역 반응 조절하다(인지 및 사회성 Nature Methods).hwp
첨부 zip 파일명 : 191016_[IBS] 그림 및 사진.zip 191016_[IBS] 그림 및 사진.zip

빛으로 면역 반응 조절하다

- IBS, 항체를 빛으로 활성화 시키는 항체광유전학 기술 개발 -

빛으로 면역 반응을 조절할 수 있는 길이 열렸다. 기초과학연구원(IBS, 원장 대행 김영덕) 인지 및 사회성 연구단(단장 신희섭, 이창준) 허원도 교수 연구팀(KAIST 생명과학과)이 항체를 빛으로 활성화시켜 특정 단백질을 억제하도록 만드는 광유전학1) 기술을 개발하였다.

감염이나 질병으로부터 우리 몸을 보호하는 방어 체계를 면역이라고 한다. 항체는 Y자 형태의 단백질로, 면역에서 가장 중요한 역할을 하는 물질 중 하나다. 각설탕보다 가루설탕이 물에 더 잘 녹는 것처럼, 긴 항체보다 짧은 항체 조각이 세포 내에서 더 잘 녹는다. 이런 특징 때문에 항체 조각들은 오래전부터 생물학적 도구나 의약품 재료로 사용되어왔다.

연구진은 빛을 이용해 항체의 활성화를 조절하는 옵토바디(Optobody, Optogenetically activated intracellular antibody) 기술을 개발하였다. 녹색형광단백질(GFP)을 인지하는 가장 작은 항체 조각인 ‘GFP 나노바디2)’를 재료로 실험을 진행하였다. 둘로 쪼개져 비활성화 상태였던 ‘GFP 나노바디’에 청색광을 쬐어주면 재결합되어 활성화됨을 관찰하고, 활성화된 항체 조각이 세포 이동에 관여하는 단백질을 억제함을 확인하였다. 또한 옵토바디 기술을 GFP 나노바디 이외에도 기존에 널리 사용 중인 항체 조각들에 다양하게 적용하였다.

또한 연구진은 화학물질을 이용해 항체의 활성화를 조절하는 케모바디(Chemobody, Chemically activated intracellular antibody) 기술을 추가로 개발하였다. 둘로 쪼개져 있던 항체 조각을 라파마이신(Rapamysin)3)으로 재결합시켜 활성화됨을 확인하고, 활성화된 항체 조각이 세포 이동에 관여하는 단백질을 억제하는 것을 관찰하였다.

이번 연구는 항체광유전학 기술을 개발하여, 항체 조각이 쪼개지면 비활성화되고 재결합하면 활성화된다는 것을 밝혔다는 데 의의가 있다. 각각의 단백질은 자신만의 기능을 갖는다. 활성화된 항체가 특정 단백질을 억제했을 때 감소되는 기능을 추적하면, 해당 단백질의 기능을 알 수 있다. 또한 활성화된 항체를 단백질의 실시간 활성 및 이동을 관찰하는 바이오센서로도 이용할 수 있다.

기존의 항체 활성을 조절하는 방법은 화학물질을 이용해 항체의 발현을 유도하는 방법에 국한되어 있었으며, 항체 활성을 정밀하게 조절하기 어려웠다. 이번 연구로 빛을 이용하여 항체 활성을 빠른 시간 내에 시공간적으로 세밀하게 조절하는 것이 가능해졌다. 향후 이 기술은 항체광유전학 분야 및 항체의약품에 크게 응용될 것으로 보인다.

허원도 교수는 “이번 연구로 개발한 항체광유전학기술은 빛으로 세포 내 단백질의 기능을 제어하는 연구에 적용할 수 있고, 더 나아가 앞으로 다양한 질병을 치료하는 항체와 차세대 면역항암제 개발에 많이 활용될 것으로 기대한다”고 말했다.

연구결과는 세계적 학술지 네이처 메소드(Nature Methods, IF 28.467)에 10월 15일 0시(한국시간)에 게재되었다.

그림설명


그림 1. 항체 조각과 Optobody 모식도

▲ 그림 1. 항체 조각과 Optobody 모식도자연계에는 다양한 종류의 항체가 존재하는데 대부분의 개체는 그림 1의 IgG 항체를 가지고 있다. 일부 상어와 낙타류 개체는 그림 1의 hcAb 항체를 가지고 있다. 이 항체들의 조각들이 연구에 주로 이용되고 있으며 그 중에서도 scFv와 나노바디가 항체조각으로서 광범위하게 사용되고 있다. 연구진이 개발한 Optobody는 나노바디와 scFv를 청색광을 이용해 활성화시킬 수 있는 기술이다.

그림 2. 청색광에 의해 시공간적으로 활성화되는 GFP Optobody

▲ 그림 2. 청색광에 의해 시공간적으로 활성화되는 GFP Optobody연구진은 GFP 나노바디를 견본으로 Optobody기술의 토대를 만들었다 (그림 2a). 빛을 주기 전에 GFP 단백질과 결합을 전혀 보이지 않던 GFP Optobody가 청색광에 의해서 활성화되면서 미토콘드리아에 위치한 GFP 단백질을 인지하여 결합하는 것을 확인하였다 (그림 2b,c). 또한 청색광을 특정 타이밍에 원하는 세포에 조사하였을 때, 특정 세포 내에서만 GFP Optobody 의 활성이 유도됨을 관찰하였다 (그림 2d). 세계 최초로 항체 조각의 활성의 시공간적 조절을 가능하게 한 것이다.

표 1. 비활성 GFP nanobody 조각들과 화학물질 유도에 의해 활성화된 GFP nanobody의 GFP와의 결합 친화도

▲ 표 1. 비활성 GFP nanobody 조각들과 화학물질 유도에 의해 활성화된 GFP nanobody의 GFP와의 결합 친화도오병하 교수 연구팀(KAIST 생명과학과)과의 공동연구를 통해 쪼개진 GFP nanobody 조각 및 재결합된 GFP nanobody의 활성을 GFP와의 결합 친화도 측정을 통해 증명하였다 (표 1). 생화학적 실험을 통해 이 기술의 개념적 증명을 수치적으로 보여준 것이다.

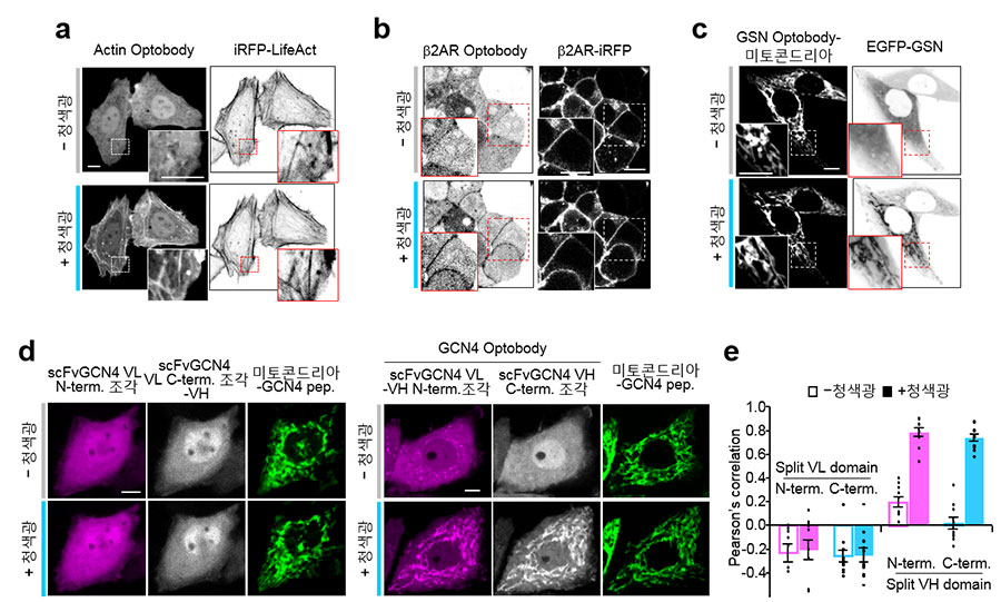
그림 3. 다양한 Optobody들

▲ 그림 3. 다양한 Optobody들연구진은 기존에 개발되어 널리 사용 중인 내생단백질을 인지하는 다양한 나노바디들과 scFv에 Optobody 시스템을 접목시켜 총 4가지 Optobody들을 개발하였다 (그림 3). 다양한 Optobody들의 개발을 성공함으로서 Optobody 기술이 내생단백질을 인지하는 항체 조각에도 응용될 수 있는 범용성을 보여주었다.

그림 4. 광활성화된 항체에 의한 항원의 비활성 및 기능 저해

▲ 그림 4. 광활성화된 항체에 의한 항원의 비활성 및 기능 저해Optobody를 이용해 내생단백질의 기능이 청색광을 통해 억제됨을 관찰하는데 성공했다. 연구진이 개발해 사용한 항체 조각 중 내생단백질의 기능을 저해하는데 이미 이용 중인 항체 조각들이 있었다. 이를 Optobody에 적용시켜 만들었을 때 청색광에 의해서 활성화된 항체 조각이 기존에 본인들이 지니고 있던 억제제 기능을 회복시켜 내생단백질 활동을 저해한 것이다. 이번 연구를 통해 내생단백질 저해제로 Optobody가 이용될 수 있음을 보여주었으며, 광유전학을 항체 활성을 조절하는데 직접 접목시켜 내생단백질의 기능을 저해한 첫 연구이다.

1) 광유전학(Optogenetics) : 빛으로 세포의 여러 기능을 조절하는 최신 연구 분야이다. 유전자 조작이 수반되나 약물투여나 외과적 시술에 비해 비(非)침습적이라는 장점 때문에 주목받는다.

2) 나노바디(Nanobody) : Single-domain antibody (sdAb)로 하나의 단일 variable antibody 도메인으로 이루어진 항체조각이다. 분자 무게가 12-15 kDa 으로 150-160 kDa 의 항체크기와 비교해 매우 작아 나노바디라 이름이 붙여졌다.

3) 라파마이신(Rapamysin) : 세포 내 신호체계와 관련된 면역억제제로 사용되고, 특정 단백질의 이합체(二合體)화반응을 유도하는 물질로도 이용된다.

  • [뉴시스] "빛으로 면역반응 조절"…'항체광유전학' 기술 개발
  • [뉴스1] KAIST 허원도 교수팀, 빛으로 면역반응 조절 기술 개발
  • [연합뉴스] 빛으로 면역 반응 조절한다…광유전학 기술 개발
  • [동아사이언스] 항체 잡는 '빛 스위치' 기술 나왔다
  • [IT조선] 기초과학연구원 "빛으로 면역 반응 조절"
  • [뉴스웍스] 빛으로 면역 반응 조절하다
  • [서울신문] 빛을 이용해 인체 면역력 조절하는 기술 나왔다
  • [이데일리] 빛으로 면역 반응 조절할 수 있는 길 열렸다
  • [디지털타임스] 빛으로 면역 조절 시대…항체 활성화 ‘항체광유전학 기술’ 등장
  • [중도일보] '빛으로 면역 반응 조절' IBS 항체광유전학 기술 개발
  • [전자신문] IBS, 항체를 빛으로 활성화 시키는 항체광유전학 기술 개발
  • [헬로디디] 빛으로 면역 반응 조절하는 길 열렸다
  • [메디컬투데이] 국내 연구진, 빛으로 면역 반응 조절하는 기술 개발
  • 만족도조사

    이 페이지에서 제공하는 정보에 대하여 만족하십니까?